2023年7月5日,金艳霞副教授团队在International Journal of Oncology(中科院二区)发表题为“Overexpression of SERPINA3 suppresses tumor progression by modulating SPOP/NFκB in lung cancer”的研究论文。金艳霞博士为第一作者,研究生张月洋为第二作者,王卫东教授和潘继承教授为共同通讯作者。
肺癌发病率和死亡率都较高,五年存活率不到15%。早期诊断有助于提高肺癌生存率。肺癌发病机制复杂,阐明肺癌发病机制,进行药物开发,对改善肺癌患者治疗提高生存率至关重要。金艳霞博士一直积极开展肺癌早诊和治疗的基础研究。在武汉大学攻读博士期间发现Serpin family A member 3 (SERPINA3, Alpha-1-antichymotrypsin)在肺癌患者血清中表达下降,有潜力作为肺癌早诊的肿瘤标志物(2016 Brit J Cancer;2019 Glycoconjugate J)。随后报道了SERPINA3在人类疾病中可作为诊断、预后监控和治疗预估的生物标志物(2022 Cancer Cell Int,SCI二区);申请的过表达SERPINA3可抑制肺癌的国际发明专利已于2022年授权(专利号ZL202011053933.9)。
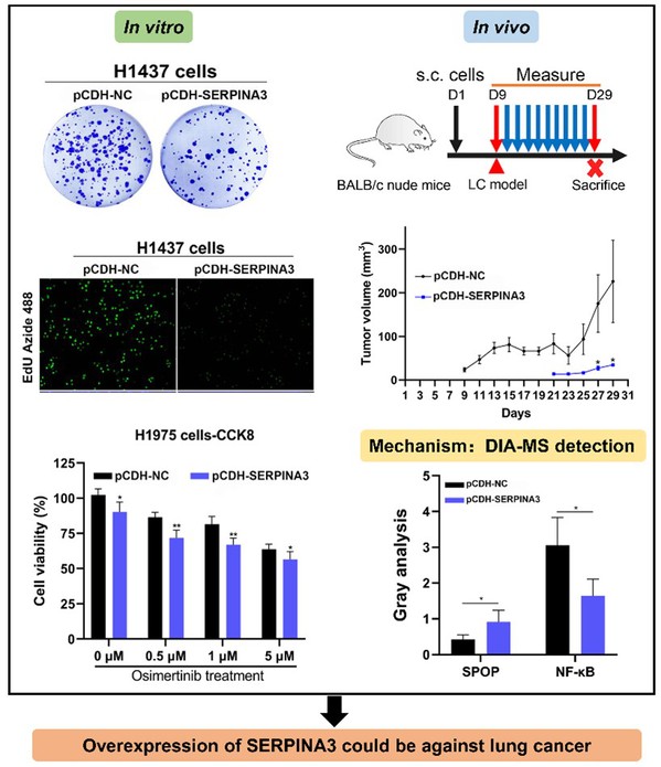
本研究是对前期工作的进一步深入,发现过表达SERPINA3后抑制肺癌细胞的增殖、生长、迁移和侵袭,促进肺癌细胞的凋亡。过表达SERPINA3还可以增强肺癌细胞对靶向药物osimertinib的敏感性。在动物水平上,过表达SERPINA3后显著抑制了荷瘤小鼠肿瘤的生长。进一步通过DIA-MS质谱技术鉴定、并在体内外实验中验证了过表达SERPINA3通过调节SPOP/NF-κB抑制肿瘤进程。研究表明SERPINA3参与肺癌发生,为肺癌发生机制阐明和肺癌治疗提供了新的方向。
本研究得到国家自然科学基金(32000908),湖北省自然科学基金 (2020CFB417),食用野生植物保育与利用湖北省重点实验室开放基金 (EWPL20002,EWPL202106,EWPL202211),国家级大学生创新创业训练计划项目(202210513012)的资助。

图1 过表达SERPINA3抑制肺癌

